255
Alergia alimentaria
Dr. Luis A. Echeverría Zudaire
Unidad de Alergia y Neumología Pediátrica. Hospital Universitario Severo Ochoa Leganés
ALERGIA ALIMENTARIA
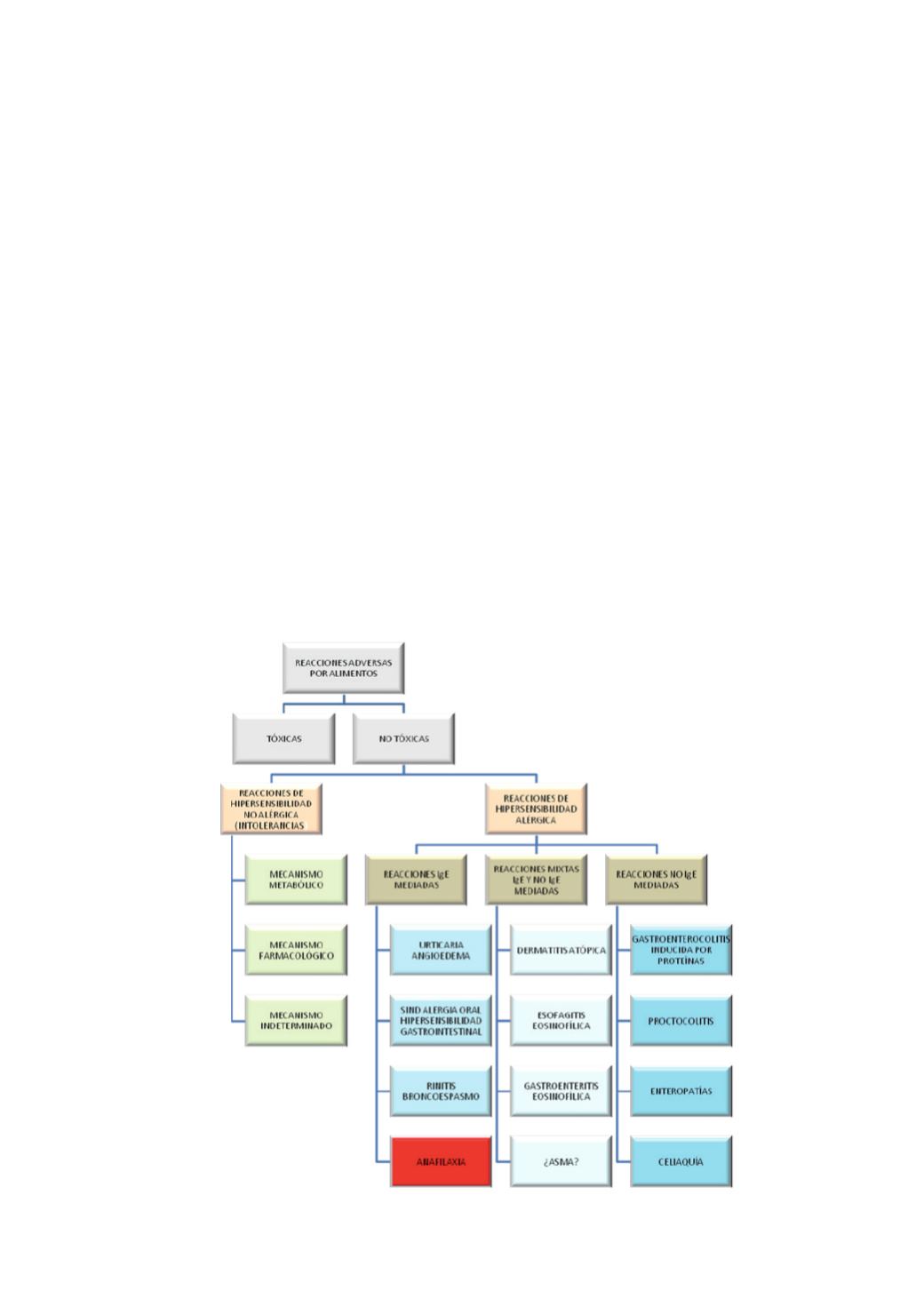
La alergia alimentaria es un importante pro-
blema de salud que afecta a toda la pobla-
ción, pero que tiene una especial inciden-
cia en la época infantil. Se engloba dentro
de las denominadas Reacciones Adversa a
Alimentos que incluyen cualquier respues-
ta clínicamente anormal que se puede atri-
buir a la ingesta, contacto o inhalación de
un alimento, de sus derivados o de un adi-
tivo contenido en el mismo. Se clasifican
en dos grandes grupos, reacciones tóxicas
que pueden afectar a cualquier individuo y
las no tóxicas que dependen de la suscep-
tibilidad individual y que a su vez pueden
clasificarse según su mecanismo de acción
en inmunológicas o no inmunológicas. En
el primer caso nos encontraríamos ante
las verdaderas reacciones de Hipersensi-
bilidad Alérgica y en el segundo ante las
Intolerancias Alimentarias o reacciones de
Hipersensibilidad No Alérgica (
Figura nº 1
).
FIGURA Nº 1. CLASIFICACIóN DE LAS REACCIONESADVERSASA LOSALIMENTOS




